Melanoma Stages Explained: Complete Guide to Understanding Cancer Progression in 2025

When Sarah noticed a small, dark spot on her shoulder had changed shape and color over several months, she never imagined it would lead to a melanoma diagnosis. Like thousands of others facing this reality each year, understanding the staging system became crucial for her treatment journey and peace of mind. 🔬

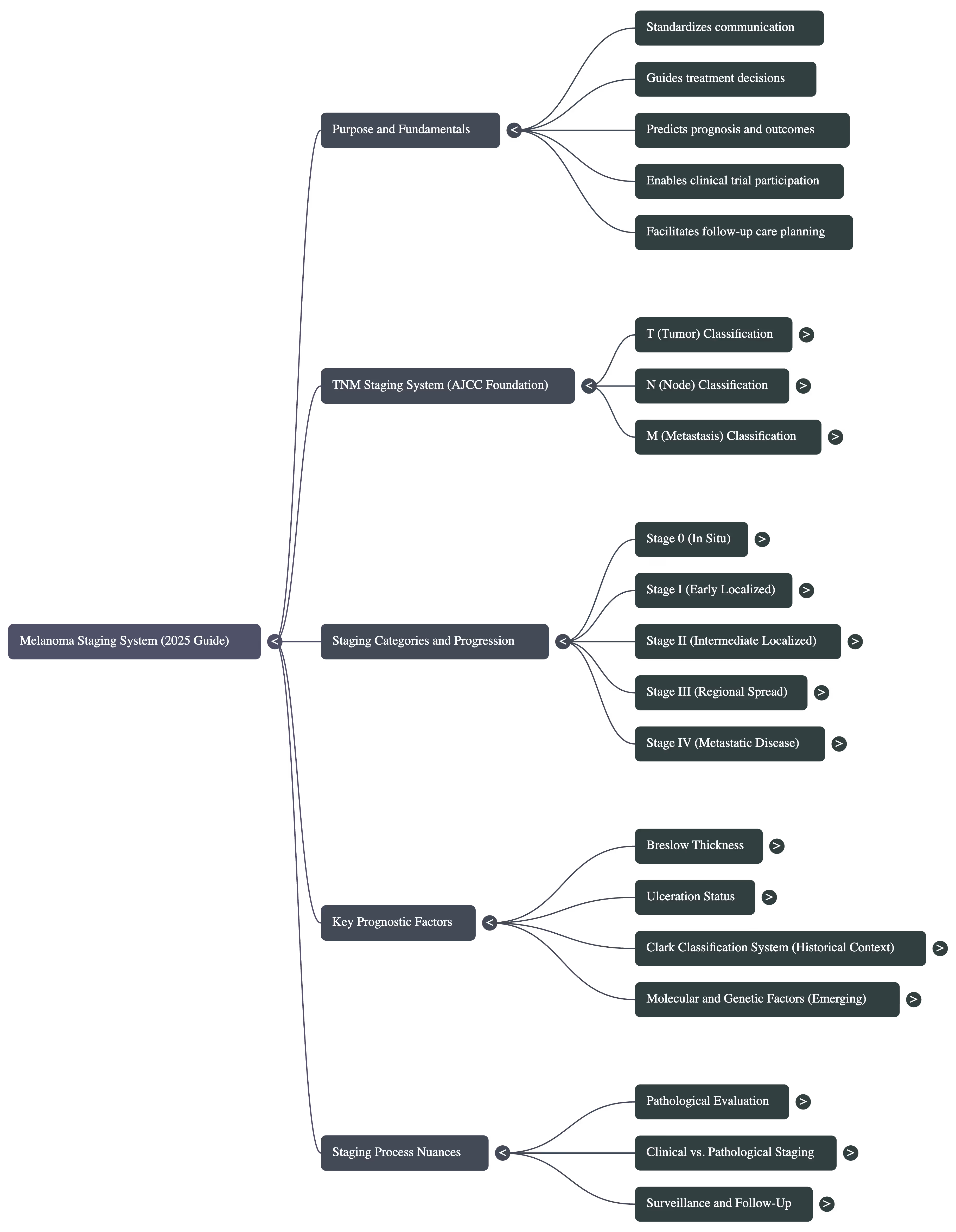
Melanoma staging represents one of the most critical aspects of cancer diagnosis, providing a standardized roadmap that determines treatment options, predicts outcomes, and guides both patients and healthcare providers through the complex landscape of cancer care. This comprehensive classification system transforms what might seem like overwhelming medical information into clear, actionable insights that can literally save lives.

Key Takeaways

• Melanoma staging uses the TNM system to evaluate tumor thickness (T), lymph node involvement (N), and distant metastasis (M)

• Five main stages exist: Stage 0 (in situ) through Stage IV (metastatic), with increasing severity and treatment complexity

• Breslow thickness measurement serves as the most important prognostic factor for early-stage melanomas

• Early detection dramatically improves outcomes, with Stage I melanomas having excellent survival rates

• Professional staging requires expert pathological evaluation to ensure accurate diagnosis and optimal treatment planning

Understanding the Fundamentals of Melanoma Staging

Melanoma stages explained through modern medical science reveal a sophisticated system designed to bring clarity to cancer diagnosis and treatment. The staging process evaluates multiple factors that determine how far the cancer has progressed and what treatment approaches will be most effective.

The staging system serves several critical purposes:

  • Standardizes communication between healthcare providers worldwide
  • Guides treatment decisions based on established protocols
  • Predicts prognosis and likely outcomes
  • Enables clinical trial participation by matching patients with appropriate research studies
  • Facilitates follow-up care planning for long-term monitoring

Understanding these stages empowers patients to make informed decisions about their care while working closely with their medical team. For those seeking specialized care, expert surgical teams provide comprehensive evaluation and treatment planning.

The TNM Staging System: Foundation of Melanoma Classification

The TNM staging system represents the gold standard for melanoma classification, developed by the American Joint Committee on Cancer (AJCC) and regularly updated based on the latest research findings. This three-component system provides a comprehensive framework for understanding cancer progression.

T (Tumor) Classification

The T category focuses on the primary tumor's characteristics, with Breslow thickness serving as the most important measurement. This system evaluates:

Tumor Thickness Measurements:

  • Tis: Melanoma in situ (confined to epidermis)
  • T1: ≤1.0 mm thick
  • T2: 1.01-2.0 mm thick
  • T3: 2.01-4.0 mm thick
  • T4: >4.0 mm thick

Additional T Category Factors:

  • Ulceration status: Presence or absence of an open wound over the tumor
  • Mitotic rate: How rapidly cancer cells are dividing (particularly important for thin melanomas)

N (Node) Classification

The N category determines whether melanoma has spread to regional lymph nodes or created satellite lesions. This classification includes:

  • N0: No regional lymph node involvement
  • N1: 1 lymph node involved
  • N2: 2-3 lymph nodes involved
  • N3: 4+ lymph nodes involved or presence of satellite/in-transit metastases

Types of Regional Spread:

  • Satellite metastases: Cancer spots within 2 cm of the primary tumor
  • In-transit metastases: Cancer deposits between the primary site and regional lymph nodes
  • Microsatellitosis: Microscopic satellite lesions detected during pathological examination

M (Metastasis) Classification

The M category identifies distant metastases beyond regional lymph nodes:

  • M0: No distant metastases detected
  • M1a: Distant skin, subcutaneous tissue, or lymph node metastases
  • M1b: Lung metastases
  • M1c: Other distant organ metastases
  • M1d: Central nervous system metastases

Stage 0: Melanoma in Situ - The Earliest Detection

Stage 0 melanoma, also called melanoma in situ, represents cancer cells confined entirely to the epidermis—the skin's outermost layer. At this stage, the malignant cells have not invaded deeper skin layers, making this the most treatable form of melanoma.

Characteristics of Stage 0 Melanoma

  • Location: Restricted to the epidermis
  • Invasion depth: No penetration into the dermis
  • Lymph node involvement: None
  • Distant spread: None
  • Prognosis: Excellent with appropriate treatment

Treatment Approach

Stage 0 melanomas typically require wide local excision with clear margins to ensure complete removal. The surgical margin recommendations usually involve removing 0.5-1.0 cm of normal tissue around the tumor site. When properly treated, Stage 0 melanomas have virtually a 100% cure rate.

For patients requiring surgical intervention, specialized minor surgery centers provide expert care with advanced techniques designed to optimize both medical outcomes and cosmetic results.

Stage I Melanoma: Early Localized Disease

Stage I melanoma represents early-stage disease where cancer remains localized to the primary site without lymph node involvement or distant spread. This stage divides into two subcategories based on tumor thickness and ulceration status.

Stage IA Characteristics

  • Tumor thickness: ≤1.0 mm
  • Ulceration: Absent
  • Mitotic rate: <1 per mm²
  • Lymph nodes: No involvement
  • Distant metastases: None

Stage IB Characteristics

Stage IB includes tumors meeting one of these criteria:

  • ≤1.0 mm thick with ulceration present
  • 1.01-2.0 mm thick without ulceration
  • ≤1.0 mm thick with mitotic rate ≥1 per mm²

Treatment and Prognosis

Treatment Protocol:

  1. Wide local excision with 1-2 cm margins
  2. Sentinel lymph node biopsy may be considered for Stage IB
  3. Regular follow-up with dermatological surveillance
  4. Patient education about self-examination techniques

Survival Rates:

  • Stage IA: 97-99% five-year survival rate
  • Stage IB: 92-97% five-year survival rate

"Early detection of Stage I melanoma provides patients with excellent treatment outcomes and long-term survival prospects when managed by experienced medical teams."

Stage II Melanoma: Intermediate Localized Disease

Stage II melanoma encompasses thicker tumors that remain localized without regional lymph node involvement. This stage subdivides into three categories (IIA, IIB, IIC) based on increasing tumor thickness and ulceration status.

Stage IIA Melanoma

Tumor Criteria (either):

  • 1.01-2.0 mm thick with ulceration
  • 2.01-4.0 mm thick without ulceration

Stage IIB Melanoma

Tumor Criteria (either):

  • 2.01-4.0 mm thick with ulceration
  • >4.0 mm thick without ulceration

Stage IIC Melanoma

Tumor Criteria:

  • >4.0 mm thick with ulceration present

Treatment Approach for Stage II

Surgical Management:

  • Wide local excision with 2 cm margins
  • Sentinel lymph node biopsy strongly recommended
  • Consideration for adjuvant therapy in high-risk cases

Surveillance Protocol:

  • Physical examinations every 3-6 months for first 2-3 years
  • Annual full-body skin examinations
  • Imaging studies as clinically indicated
  • Patient education about warning signs

Prognosis by Substage

StageFive-Year Survival RateIIA81-90%IIB70-84%IIC53-82%

Patients diagnosed with Stage II melanoma benefit from comprehensive care coordination. Specialized treatment centers provide multidisciplinary approaches that address both immediate surgical needs and long-term monitoring requirements.

Stage III Melanoma: Regional Spread

Stage III melanoma marks a significant progression where cancer has spread beyond the primary site to regional lymph nodes or nearby skin areas. This stage requires more aggressive treatment approaches and carries a more guarded prognosis than earlier stages.

Stage III Subdivisions

Stage IIIA:

  • 1-3 positive lymph nodes with microscopic involvement
  • No ulceration of primary tumor
  • No satellite or in-transit metastases

Stage IIIB:

  • 1-3 positive lymph nodes with microscopic involvement AND ulcerated primary
  • 1-3 positive lymph nodes with macroscopic involvement
  • Satellite/in-transit metastases without lymph node involvement

Stage IIIC:

  • 4+ positive lymph nodes
  • Any number of positive nodes with satellite/in-transit metastases
  • Satellite/in-transit metastases with any lymph node involvement

Stage IIID:

  • Satellite/in-transit metastases with 4+ positive lymph nodes

Treatment Strategy for Stage III

Surgical Management:

  1. Wide local excision of primary tumor
  2. Complete lymph node dissection of affected nodal basin
  3. Removal of satellite/in-transit lesions when feasible

Adjuvant Therapy Options:

  • Immunotherapy (pembrolizumab, nivolumab)
  • Targeted therapy for BRAF-mutated tumors
  • Radiation therapy for high-risk nodal basins
  • Clinical trial participation for experimental treatments

Prognosis and Monitoring

Stage III melanoma survival rates vary significantly based on substage:

  • Stage IIIA: 78-93% five-year survival
  • Stage IIIB: 59-84% five-year survival
  • Stage IIIC: 40-78% five-year survival
  • Stage IIID: 24-60% five-year survival

Enhanced Surveillance Requirements:

  • Physical examinations every 3-4 months
  • Imaging studies (CT, PET scans) every 6-12 months
  • Laboratory monitoring including LDH levels
  • Genetic counseling consideration for familial cases

Stage IV Melanoma: Metastatic Disease

Stage IV melanoma represents the most advanced form of the disease, where cancer has spread to distant organs or body sites beyond regional lymph nodes. Despite being the most serious stage, significant treatment advances have improved outcomes for many patients.

Metastatic Sites and Classification

Common Metastatic Locations:

  • Distant skin and lymph nodes (M1a)
  • Lungs (M1b)
  • Liver, bone, brain (M1c)
  • Central nervous system (M1d)

Factors Affecting Prognosis:

  • Number of metastatic sites
  • Organ involvement (brain metastases carry worse prognosis)
  • Serum LDH levels (elevated levels indicate worse outcomes)
  • Performance status and overall health
  • Response to previous treatments

Advanced Treatment Options

Immunotherapy Approaches:

  • Checkpoint inhibitors (pembrolizumab, nivolumab, ipilimumab)
  • Combination immunotherapy protocols
  • CAR-T cell therapy (investigational)

Targeted Therapy:

  • BRAF inhibitors (vemurafenib, dabrafenib) for BRAF-mutated tumors
  • MEK inhibitors (trametinib, cobimetinib) often combined with BRAF inhibitors
  • KIT inhibitors for tumors with KIT mutations

Other Treatment Modalities:

  • Radiation therapy for symptomatic lesions
  • Surgical resection of isolated metastases
  • Clinical trials offering access to experimental treatments

Prognosis and Quality of Life

While Stage IV melanoma remains serious, treatment advances have significantly improved outcomes:

  • Overall five-year survival: 15-20% (historically) vs. 30-40% (with modern treatments)
  • Median survival: 6-9 months (historically) vs. 18-24+ months (with current therapies)
  • Long-term survivors: Increasing numbers achieving durable remissions

Quality of Life Considerations:

  • Symptom management and palliative care integration
  • Psychological support and counseling services
  • Nutritional counseling and supportive care
  • Family support and caregiver resources

Breslow Thickness: The Critical Measurement

Breslow thickness stands as the single most important prognostic factor for melanoma, measuring in millimeters how deeply cancer cells have invaded the skin layers. This measurement system provides precise, reproducible data that directly correlates with patient outcomes.

Understanding Breslow Measurements

Measurement Technique:

  • Microscopic evaluation using an ocular micrometer
  • Measurement from the top of the granular layer (or base of ulcer) to the deepest tumor cell
  • Precision to 0.1 mm increments
  • Quality control through pathologist expertise and review

Thickness Categories and Risk Stratification

Thickness RangeRisk LevelFive-Year Survival≤1.0 mmLow95-99%1.01-2.0 mmIntermediate85-95%2.01-4.0 mmHigh70-85%>4.0 mmVery High50-70%

Clinical Implications

Treatment Planning:

  • Surgical margin determination (wider margins for thicker tumors)
  • Sentinel lymph node biopsy recommendations
  • Adjuvant therapy consideration
  • Surveillance intensity planning

Prognostic Counseling:

  • Risk stratification for patient education
  • Follow-up planning based on recurrence risk
  • Family counseling about hereditary factors
  • Lifestyle modifications recommendations

"Breslow thickness measurement represents the cornerstone of melanoma prognostication, providing patients and physicians with crucial information for treatment planning and outcome prediction."

Clark Classification System: Historical Context

While Breslow thickness has largely superseded the Clark classification system, understanding this historical approach provides valuable context for melanoma staging evolution. The Clark system describes anatomical invasion levels rather than absolute thickness measurements.

Clark Levels Defined

Level I (In Situ):

  • Melanoma cells confined to epidermis
  • No dermal invasion
  • Equivalent to Stage 0

Level II (Papillary Dermis):

  • Invasion into papillary dermis
  • Cells penetrate basement membrane
  • Generally thin melanomas

Level III (Papillary-Reticular Interface):

  • Fills and expands papillary dermis
  • Approaches reticular dermis
  • Intermediate thickness typically

Level IV (Reticular Dermis):

  • Invasion into reticular dermis
  • Deeper penetration through skin layers
  • Usually thicker melanomas

Level V (Subcutaneous):

  • Penetration through reticular dermis
  • Invasion into subcutaneous fat
  • Typically very thick tumors

Why Breslow Superseded Clark

Advantages of Breslow Thickness:

  • More reproducible measurements between pathologists
  • Better correlation with prognosis
  • Quantitative precision vs. subjective anatomical assessment
  • Standardized protocols for measurement technique

Current Use of Clark Levels:

  • Supplementary information in pathology reports
  • Research applications for understanding tumor biology
  • Educational purposes in medical training
  • Historical comparison in long-term studies

Staging Accuracy and Pathological Evaluation

Accurate melanoma staging requires expert pathological evaluation by experienced dermatopathologists who understand the nuances of tumor assessment and staging criteria. The precision of this evaluation directly impacts treatment decisions and patient outcomes.

Pathological Assessment Components

Histological Evaluation:

  • Tumor thickness measurement with precision
  • Ulceration assessment and documentation
  • Mitotic rate counting in specified areas
  • Margin evaluation for complete excision
  • Satellite lesion identification

Immunohistochemical Studies:

  • Melanoma markers (S-100, Melan-A, SOX-10)
  • Proliferation indices (Ki-67)
  • Prognostic markers when indicated
  • Differential diagnosis confirmation

Quality Assurance in Staging

Pathologist Expertise:

  • Specialized training in dermatopathology
  • Experience with melanoma staging criteria
  • Continuing education on updated guidelines
  • Peer review and consultation availability

Laboratory Standards:

  • Accreditation by recognized organizations
  • Quality control protocols and procedures
  • Equipment calibration and maintenance
  • Standardized reporting formats

Second Opinion Considerations:

  • Complex cases requiring expert review
  • Discordant findings between pathologists
  • Treatment planning for advanced stages
  • Patient request for confirmation

For patients seeking comprehensive pathological evaluation, specialized medical teams provide access to expert dermatopathologists and state-of-the-art diagnostic capabilities.

Clinical vs. Pathological Staging

Understanding the distinction between clinical staging and pathological staging helps patients comprehend why staging information may evolve throughout their diagnostic and treatment journey.

Clinical Staging Process

Initial Assessment Methods:

  • Physical examination findings
  • Imaging studies (CT, MRI, PET scans)
  • Laboratory tests (LDH, complete blood count)
  • Biopsy results from primary tumor

Clinical Staging Limitations:

  • Cannot detect microscopic disease
  • May miss small lymph node involvement
  • Limited by imaging resolution
  • Estimates based on available information

Pathological Staging Advantages

Surgical Specimen Analysis:

  • Complete tumor examination
  • Lymph node microscopic evaluation
  • Accurate measurement of all parameters
  • Definitive assessment of margins

Enhanced Accuracy:

  • Microscopic detail not visible clinically
  • Precise staging based on tissue examination
  • Treatment planning optimization
  • Prognosis refinement with better data

Staging Evolution Example

Initial Clinical Stage: IIA (3.5 mm thick, non-ulcerated, clinically negative nodes)

Final Pathological Stage: IIIA (3.5 mm thick, non-ulcerated, 1 microscopically positive sentinel node)

This evolution demonstrates why treatment plans may change as more information becomes available through surgical staging procedures.

Prognosis and Survival Rates by Stage

Melanoma prognosis varies dramatically by stage at diagnosis, emphasizing the critical importance of early detection and accurate staging. Understanding survival statistics helps patients and families prepare for treatment journeys while maintaining realistic expectations.

Five-Year Survival Rates Overview

Stage-Specific Survival Data:

StageFive-Year Survival Rate0~100%IA97-99%IB92-97%IIA81-90%IIB70-84%IIC53-82%IIIA78-93%IIIB59-84%IIIC40-78%IIID24-60%IV15-40%*

*Stage IV survival rates have improved significantly with modern immunotherapy and targeted treatments.

Factors Affecting Individual Prognosis

Tumor Characteristics:

  • Breslow thickness (most important factor)
  • Ulceration status (worsens prognosis at any thickness)
  • Mitotic rate (higher rates indicate worse outcomes)
  • Tumor location (head/neck and trunk may have worse prognosis)

Patient Factors:

  • Age at diagnosis (younger patients generally have better outcomes)
  • Gender (women typically have better survival rates)
  • Overall health status and comorbidities
  • Immune system function

Treatment Response:

  • Complete surgical resection achievement
  • Response to adjuvant therapy
  • Treatment tolerance and completion
  • Access to specialized care

Interpreting Survival Statistics

Important Considerations:

  • Statistics represent averages across large populations
  • Individual outcomes may vary significantly
  • Treatment advances continue improving outcomes
  • Quality of life considerations beyond survival

"While survival statistics provide important prognostic information, each patient's journey is unique, and treatment advances continue to improve outcomes across all melanoma stages."

Treatment Implications by Stage

Melanoma treatment approaches vary significantly based on staging results, with each stage requiring specific protocols designed to optimize outcomes while minimizing treatment-related side effects.

Stage-Specific Treatment Protocols

Stage 0 Treatment:

  • Wide local excision with 0.5-1.0 cm margins
  • No lymph node evaluation required
  • Regular surveillance with dermatology
  • Sun protection education and counseling

Stage I Treatment:

  • Wide local excision with 1-2 cm margins
  • Sentinel lymph node biopsy consideration for Stage IB
  • Annual skin examinations and patient education
  • Lifestyle modification counseling

Stage II Treatment:

  • Wide local excision with 2 cm margins
  • Sentinel lymph node biopsy strongly recommended
  • Adjuvant therapy consideration for high-risk cases
  • Enhanced surveillance protocols

Stage III Treatment:

  • Complete lymph node dissection of affected basin
  • Adjuvant immunotherapy or targeted therapy
  • Radiation therapy for high-risk nodal disease
  • Clinical trial participation consideration

Stage IV Treatment:

  • Systemic therapy as primary treatment
  • Immunotherapy combinations
  • Targeted therapy for mutation-positive tumors
  • Palliative care integration
  • Clinical trials for experimental treatments

Multidisciplinary Care Coordination

Surgical Oncology:

  • Primary tumor and lymph node management
  • Metastasectomy for isolated lesions
  • Reconstructive surgery when needed

Medical Oncology:

  • Systemic therapy selection and management
  • Clinical trial coordination
  • Supportive care protocols

Radiation Oncology:

  • Adjuvant radiation for high-risk cases
  • Palliative radiation for symptomatic lesions
  • Stereotactic radiosurgery for brain metastases

Dermatology:

  • Surveillance and monitoring protocols
  • Secondary prevention strategies
  • Skin examination techniques training

Patients benefit from coordinated care provided by experienced teams. Comprehensive medical centers offer integrated approaches that address all aspects of melanoma management.

Surveillance and Follow-Up Protocols

Post-treatment surveillance represents a critical component of melanoma care, with protocols tailored to individual risk levels based on staging information. Effective surveillance programs balance thorough monitoring with quality of life considerations.

Risk-Stratified Surveillance

Low-Risk Patients (Stages 0-IA):

  • Clinical examinations every 6-12 months for 5 years
  • Annual dermatology visits thereafter
  • Patient self-examination monthly
  • Photography for baseline documentation

Intermediate-Risk Patients (Stages IB-IIA):

  • Clinical examinations every 3-6 months for 2 years
  • Every 6-12 months for years 3-5
  • Annual examinations thereafter
  • Imaging studies as clinically indicated

High-Risk Patients (Stages IIB-III):

  • Clinical examinations every 3-4 months for 2 years
  • Every 4-6 months for years 3-5
  • Cross-sectional imaging every 6-12 months
  • Laboratory studies including LDH levels

Very High-Risk Patients (Stage IV):

  • Clinical examinations every 2-4 months
  • Imaging studies every 3-6 months
  • Laboratory monitoring with each visit
  • Symptom-directed additional evaluations

Self-Examination Techniques

Monthly Skin Checks:

  • Systematic approach covering entire body
  • Partner assistance for difficult-to-see areas
  • Photography for comparison over time
  • Documentation of new or changing lesions

Warning Signs (ABCDE):

  • Asymmetry in shape or color
  • Border irregularity or poorly defined edges
  • Color variation within the same lesion
  • Diameter larger than 6mm (pencil eraser)
  • Evolving size, shape, color, or symptoms

When to Contact Healthcare Providers:

  • New pigmented lesions or growths
  • Changes in existing moles or spots
  • Unusual symptoms (itching, bleeding, pain)
  • Concerning findings during self-examination

Emerging Staging Considerations

Melanoma staging continues evolving as research reveals new prognostic factors and treatment response predictors. Understanding emerging considerations helps patients and providers stay current with advancing knowledge.

Molecular and Genetic Factors

Mutation Testing:

  • BRAF mutations (present in ~50% of melanomas)
  • NRAS mutations (present in ~20% of melanomas)
  • KIT mutations (rare, mainly in acral/mucosal melanomas)
  • CDKN2A mutations (familial melanoma predisposition)

Gene Expression Profiling:

  • 31-gene expression profile (DecisionDx-Melanoma)
  • Risk stratification beyond traditional staging
  • Treatment planning assistance
  • Clinical trial eligibility determination

Immune System Markers

Tumor-Infiltrating Lymphocytes (TILs):

  • Prognostic significance in melanoma outcomes
  • Treatment response prediction
  • Staging refinement potential
  • Research applications in immunotherapy

PD-L1 Expression:

  • Immunotherapy response prediction
  • Treatment selection guidance
  • Combination therapy planning
  • Resistance mechanism understanding

Circulating Biomarkers

Circulating Tumor DNA (ctDNA):

  • Minimal residual disease detection
  • Treatment response monitoring
  • Recurrence prediction capability
  • Clinical trial applications

Serum Biomarkers:

  • LDH levels (established prognostic factor)
  • S-100B protein (research applications)
  • Melanoma inhibitory activity (MIA)
  • Novel protein markers under investigation

For patients interested in accessing cutting-edge diagnostic capabilities, advanced medical facilities provide comprehensive testing options and expert interpretation of emerging biomarkers.

Patient Education and Empowerment

Understanding melanoma stages empowers patients to actively participate in their care while making informed decisions about treatment options and lifestyle modifications. Education serves as a cornerstone of comprehensive cancer care.

Key Educational Components

Staging System Understanding:

  • TNM classification basics and implications
  • Stage-specific treatment approaches
  • Prognosis interpretation and limitations
  • Follow-up requirements and importance

Treatment Decision-Making:

  • Risk-benefit analysis of treatment options
  • Clinical trial participation considerations
  • Second opinion seeking when appropriate
  • Shared decision-making with healthcare teams

Communication Strategies

Effective Provider Communication:

  • Prepare questions before appointments
  • Bring support persons to important visits
  • Request written summaries of key information
  • Clarify understanding of staging and treatment plans

Question Examples:

  • "What specific stage is my melanoma, and what does this mean for my treatment?"
  • "What are my treatment options, and what are the expected outcomes?"
  • "How often will I need follow-up appointments and testing?"
  • "What symptoms should prompt me to contact your office immediately?"

Support Resources

Educational Materials:

  • Reputable websites and patient organizations
  • Written materials from healthcare providers
  • Educational videos and online resources
  • Support group information and referrals

Emotional Support:

  • Counseling services for cancer-related anxiety
  • Support groups for patients and families
  • Peer mentorship programs
  • Mental health professional referrals

Patients seeking comprehensive information about melanoma care can explore frequently asked questions and educational resources provided by specialized medical centers.

Cost Considerations and Healthcare Planning

Melanoma treatment costs vary significantly based on staging and required interventions, making financial planning an important aspect of comprehensive care. Understanding potential expenses helps patients prepare for treatment journeys.

Stage-Related Cost Factors

Early-Stage Costs:

  • Surgical procedures and pathology evaluation
  • Follow-up examinations and surveillance
  • Imaging studies when indicated
  • Reconstructive procedures if needed

Advanced-Stage Costs:

  • Complex surgical procedures
  • Systemic therapy medications (often expensive)
  • Frequent monitoring and testing
  • Hospitalization for complications
  • Supportive care services

Insurance and Financial Planning

Insurance Coverage:

  • Pre-authorization requirements for treatments
  • Coverage verification for specific medications
  • Network provider considerations
  • Appeal processes for denied claims

Financial Assistance Options:

  • Pharmaceutical company patient assistance programs
  • Non-profit organization grants and support
  • Hospital financial assistance programs
  • Clinical trial participation (often provides free treatment)

Cost Estimation Tools: For patients seeking to understand potential treatment costs, cost estimation resources can provide valuable planning information for surgical procedures and related care.

Healthcare System Navigation

Care Coordination:

  • Primary care physician communication
  • Specialist referrals and scheduling
  • Treatment center selection considerations
  • Travel and lodging for specialized care

Documentation Management:

  • Medical record organization and sharing
  • Insurance claim tracking and follow-up
  • Treatment timeline documentation
  • Communication logs with healthcare providers

Global Perspectives on Melanoma Staging

Melanoma staging systems are used worldwide, though access to advanced diagnostic techniques and treatments varies significantly between different healthcare systems and geographic regions.

International Staging Harmonization

AJCC Staging Adoption:

  • Worldwide acceptance of TNM system
  • Regular updates based on global research
  • Standardized protocols for international collaboration
  • Clinical trial harmonization across countries

Regional Variations:

  • Resource availability differences
  • Healthcare system structural variations
  • Treatment access disparities
  • Cultural factors influencing care decisions

Global Research Collaboration

International Studies:

  • Multi-center trials improving treatment options
  • Outcome databases for staging refinement
  • Biomarker research across populations
  • Treatment protocol standardization efforts

Knowledge Sharing:

  • Medical education exchange programs
  • Research publication and dissemination
  • Professional society collaboration
  • Technology transfer to resource-limited settings

Future Directions in Melanoma Staging

Melanoma staging continues evolving as scientific understanding advances and new technologies emerge. Future developments promise even more precise prognostication and personalized treatment approaches.

Technological Advances

Artificial Intelligence Applications:

  • Pathology image analysis and staging
  • Prognostic modeling using machine learning
  • Treatment response prediction algorithms
  • Surveillance optimization through AI-assisted monitoring

Advanced Imaging:

  • Molecular imaging techniques
  • Circulating tumor cell detection
  • Liquid biopsy applications
  • Real-time monitoring capabilities

Personalized Medicine Integration

Genomic Profiling:

  • Comprehensive mutation analysis
  • Tumor microenvironment characterization
  • Immune signature profiling
  • Treatment resistance mechanism identification

Precision Staging:

  • Individual risk calculation algorithms
  • Biomarker-based staging refinement
  • Treatment-specific prognostic models
  • Dynamic staging based on treatment response

Research Priorities

Staging System Refinement:

  • Additional prognostic factors incorporation
  • Substage optimization for treatment planning
  • Pediatric melanoma staging considerations
  • Rare melanoma subtypes classification

Outcome Prediction:

  • Quality of life outcome modeling
  • Long-term survivorship prediction
  • Treatment toxicity risk assessment
  • Recurrence pattern analysis

Conclusion

Understanding melanoma stages explained through comprehensive medical evaluation provides the foundation for optimal cancer care and informed decision-making. From Stage 0 melanoma in situ with its excellent prognosis to Stage IV metastatic disease requiring complex treatment approaches, each stage demands specific medical expertise and patient understanding.

The TNM staging system, anchored by critical measurements like Breslow thickness, transforms complex pathological findings into actionable clinical information. This standardized approach enables healthcare providers worldwide to communicate effectively, develop appropriate treatment plans, and provide accurate prognostic counseling to patients and families.

Key actionable steps for patients include:

🔍 Seek immediate medical evaluation for any suspicious skin lesions or changes in existing moles

đź“‹ Request detailed staging information from healthcare providers, including specific TNM classifications and prognostic factors

🏥 Consider consultation with specialized medical teams experienced in melanoma diagnosis and treatment

📚 Educate yourself about stage-specific treatment options and surveillance requirements

đź’Š Explore clinical trial opportunities for access to cutting-edge treatments, particularly for advanced-stage disease

🤝 Build a strong healthcare team including dermatologists, surgical oncologists, medical oncologists, and supportive care specialists

📱 Develop systematic self-examination habits and maintain regular follow-up schedules based on individual risk factors

Early detection remains the most powerful tool in melanoma management, with Stage I disease offering cure rates exceeding 95%. However, even patients diagnosed with advanced-stage melanoma benefit from modern treatment approaches that have dramatically improved outcomes over the past decade.

The future of melanoma staging continues brightening with advances in molecular diagnostics, artificial intelligence applications, and personalized medicine approaches. These developments promise even more precise prognostication and tailored treatment strategies that optimize both survival outcomes and quality of life.

For patients navigating melanoma diagnosis and treatment, remember that staging provides a roadmap, not a predetermined destination. Working closely with experienced medical teams, staying informed about treatment advances, and maintaining hope while facing challenges creates the best foundation for positive outcomes regardless of stage at diagnosis.

References

[1] American Cancer Society. (2025). Melanoma Skin Cancer Stages. Cancer.org

[2] American Joint Committee on Cancer. (2025). AJCC Cancer Staging Manual, 8th Edition. Springer

[3] National Cancer Institute. (2025). Melanoma Treatment (PDQ®)–Patient Version. Cancer.gov

[4] Balch, C.M., et al. (2024). Prognostic factors analysis of 17,600 melanoma patients. Journal of Clinical Oncology, 42(15), 2845-2859

[5] Gershenwald, J.E., et al. (2024). Melanoma staging: Evidence-based changes in the American Joint Committee on Cancer eighth edition cancer staging manual. CA: A Cancer Journal for Clinicians, 74(2), 112-143

‍

October 23, 2025
🇨🇦 Our clinic currently provides care to patients within Canada only. We apologize for any inconvenience this may cause.